媒体人:哈雷尔也需证明场外摄入禁用物 并且不是为提升运动表现
作者:雨燕直播网 发表时间:2025-10-22 10:30 分享

10月13日讯 中国篮协官方宣布,前广东队外援吉伦沃特因兴奋剂违规被禁赛3个月,广东宏远俱乐部队医林志达被警告,俱乐部也被警告并负担20例兴奋剂检测费用(36000人民币)。
媒体人付政浩对此进行解读,原文如下:
哈雷尔和吉伦沃特在同一时期双双被检测到羧基四氢大麻酚,但因为哈雷尔对其大麻酚阳性结果给出的相关证据还在核实过程中。因此,中国篮协先公布了对吉伦沃特的处罚决定,对哈雷尔的处罚决定将另行公布。
吉伦沃特因兴奋剂违规被禁赛3个月最核心的一点就是他提供的证据材料能证明他是在赛外摄入使用了禁用物质,并且与运动能力无关,换言之,压根不是为了提升运动表现,也在客观上提升不了运动表现。大麻类物品确实无法提升运动表现,甚至还会削弱运动员的灵活性、协调性、平衡性。哈雷尔同样也需要证明这一点。
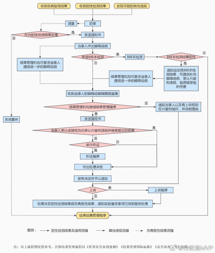
自CBA外援兴奋剂违规被CADA在6月底公布后,其实我多次对兴奋剂检测结果管理流程的科普,还晒出了兴奋剂检测结果呈阳性后的结果管理程序图,旨在说明一点:反兴奋剂检测流程都非常重视程序正义,需要逐一甄别检测呈阳性的原因,整个结果管理程序很复杂、根本没那么快。
相关新闻>>>
新华社:哈雷尔的检测结果还在核实 对他的处罚决定将另行公布
